In industrial settings, to save on cabling costs, a 4-20mA two-wire system is commonly used. This system uses two wires to simultaneously power the field sensor/transmitter and transmit the analog signal. We know that the sensor/transmitter circuit requires a certain amount of current to operate; therefore, the circuit structure using this method must be low-power. The 4mA zero-point current ensures that the device can start up and operate normally. The analog signal transmission is achieved by dynamically adjusting a constant current source circuit to ensure that the total current in the loop remains precisely between 4mA and 20mA.

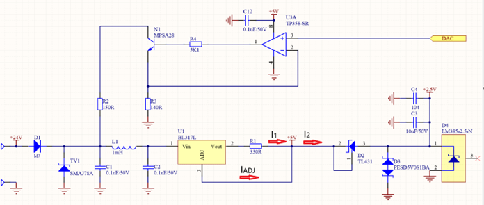
Figure 1. Constant current and voltage regulation circuit

Figure 2. Internal structure diagram of the LM317
Figure 1 shows a constant current regulator circuit built using the BL317, which is a low-power constant current source circuit that precisely controls the output current to 3.8mA. The circuit ensures that the current flowing into U1 remains constant at 3.8mA, preventing the current from fluctuating with changes in the downstream load. As shown in the internal structure diagram of the LM317 in Figure 2, the voltage between Vout and ADJ remains stable at approximately 1.25V during normal operation, thus the current I1 through resistor R1 also remains constant. The current direction is indicated by arrows, from which the following relationship can be derived: I2 = I1 + IADJ, where IADJ is 50μA and can be neglected. Therefore, I2 is approximately equal to I1, i.e., I2 ≈ I1 = 1.25V/330Ω = 3.8mA.
The subsequent stage of the circuit in Figure 1 utilizes the low-power voltage reference diode LM385-2.5 to provide a 2.5V regulated power supply for the low-power system. The LM385-2.5 operates within a current range of 20μA to 20mA and features extremely low dynamic impedance and excellent temperature stability. The circuit also cleverly utilizes the characteristics of the TL431 precision voltage reference source by short-circuiting the reference pin 1 and cathode pin 2 of the TL431 and connecting it in series with the circuit. In this configuration, the voltage drop between the anode and cathode of the TL431 is 2.5V, thus ensuring that the output voltage at the constant current source I2 is 5V. This voltage can provide power for the signal conditioning circuit.
Xml Privacy Policy Blog Sitemap
copyright @ Micro-Magic Inc All Rights Reserved.
Network Supported