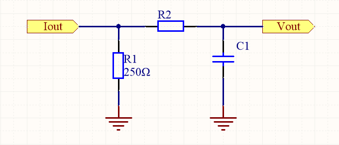
The previous article mentioned that in order to suppress the influence of high-frequency noise, the 4-20mA current sampling circuit needs to add an RC low-pass filter before ADC sampling. The RC low-pass filter circuit shown in Figure 1 is adopted, where R2 is 1.6K and C1 is 0.1uF. Then the cutoff frequency fc is approximately 1KHz.

Figure 1 RC low-pass filter
The following analysis examines its noise suppression capability through practical calculations, using a 200Hz in-band signal and a 5kHz out-of-band noise signal as examples to calculate its amplitude-frequency response.
The output of a typical resistor divider is shown in Figure 2.


Figure 2 Resistor voltage divider output
The RC filter uses an equivalent structure, replacing R2 with a capacitor. First, we replace R2 with the capacitive reactance (XC) of the capacitor, obtaining the output expression of the RC voltage divider as shown in Figure 3:

Figure 3. Resistor-capacitor voltage divider output
The expression for the capacitive reactance of the capacitor is as follows:

Figure 4. Expression for capacitive reactance of a capacitor
In the design example above, R ≈ 1600Ω and C = 100nF. We assume the amplitude of VIN is 1V, and calculate the amplitude of VOUT using a sine wave frequency of 200Hz (Figure 5):


Figure 5
The calculation results in Figure 5 show that the amplitude of the 200Hz signal remains essentially unchanged, which is consistent with the expectation of maintaining the signal amplitude without attenuation while suppressing noise. Next, let's see how the filter successfully attenuates the 5kHz noise component (Figure 6).

Figure 6
The calculation results in Figure 6 show that the noise amplitude is only about 20% of its original value, which demonstrates that the suppression effect on out-of-band noise is significant.
Xml Privacy Policy Blog Sitemap
copyright @ Micro-Magic Inc All Rights Reserved.
Network Supported