Applications
The application of wheel speed sensors in inertial navigation systems (INS) is mainly reflected in multi-sensor fusion and error correction, especially playing an important role in vehicle navigation. Inertial navigation systems (INS) mainly rely on gyroscopes and accelerometers to calculate positio...
Read MoreIn circuits used for SPI bus communication with peripheral devices, a small resistor with a resistance of tens of ohms is typically connected in series with the signal line, as shown in Figure 1. This design achieves the following functions: 1. Impedance matching. When SPI signal lines are long or t...
Read MoreInertial navigation systems (INS) play a crucial role in autonomous driving technology, especially in addressing the limitations of other sensors such as GPS, cameras, and LiDAR. It provides continuous, high-frequency, and undisturbed motion state information, and is one of the core component...
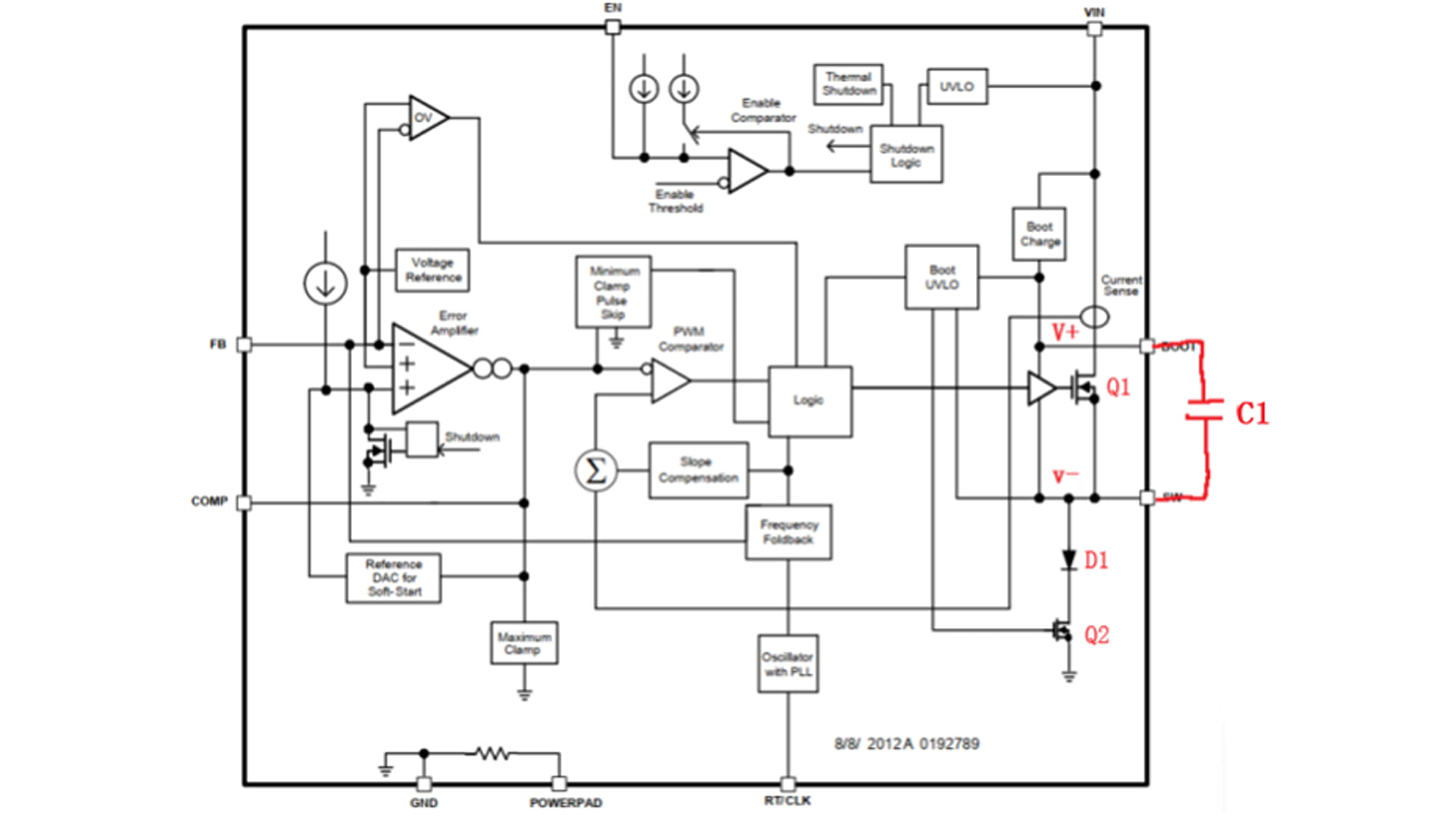
Read MoreFigure 1 BUC power supply Typically, when designing an asynchronous buck power supply, a bootstrap capacitor is connected between the chip's SW and BOOT pins, such as C1 in Figure 1. The bootstrap capacitor utilizes the characteristic that the voltage across the capacitor cannot change suddenly. Whe...
Read MoreIn the design of high-precision inclination measurement systems, error control is the key to determining system performance. This article combines existing research results and engineering practice to discuss implementation methods, error sources, analysis methods, and solutions from four aspects, p...
Read MoreIn the actual use of the CAN bus, as shown in Figure 1, a 120Ω resistor needs to be connected at both ends of the bus. So what is the basis for using a 120Ω resistor? Figure 1 Below we take the internal architecture diagram of TJA1044 as an example for analysis. Figure 2 The CAN bus's...
Read MoreMicro-Magic Inc has launched a high-precision imu UF300, specifically designed for navigation systems. With cutting-edge fiber optic gyroscope technology as its core, it integrates high precision, miniaturization, and strong reliability, and is specially designed for intelligent equipment in...
Read MoreWe often see the design circuit shown in the figure below in CAN communication: the CAN terminal resistor does not directly use 120 ohms. Instead, a grounded capacitor is added between two 62Ω resistors to "split" the terminal resistor into two parts, which is the split termination method. Fi...
Read MoreIn the complex and ever-changing fields of industry and research, the accuracy and reliability of navigation systems directly determine the success or failure of tasks. The IF3900 series high-precision fiber optic inertial navigation system launched by Micro-Magic Inc., with its groundbreaking techn...
Read MoreThe previous article mentioned that in order to suppress the influence of high-frequency noise, the 4-20mA current sampling circuit needs to add an RC low-pass filter before ADC sampling. The RC low-pass filter circuit shown in Figure 1 is adopted, where R2 is 1.6K and C1 is 0.1uF. Then the cutoff f...
Read MoreSignificant progress has been made in the field of inertial technology in China - Micro Magic Inc recently announced that its high-performance inertial navigation system IF3700 has been successfully applied to the industry-leading "Tianhang Intelligence" new generation high-end industrial drone plat...
Read MoreFigure 1. Non-synchronous BUCK converter topology Figure 1 shows the topology of an asynchronous BUCK converter. Asynchronous BUCK converter chips typically integrate only the high-side MOSFET internally. A freewheeling diode needs to be installed between the SW pin and GND as the freewheeling path...
Read More
Xml Privacy Policy Blog Sitemap
copyright @ Micro-Magic Inc All Rights Reserved.
Network Supported