Applications
Deep sea exploration faces severe challenges such as high pressure, darkness, complex electromagnetic environments, and long endurance operations. In equipment such as unmanned deep-sea submersibles and underwater mapping platforms, high-precision and high reliability inertial navigation systems (IN...
Read MoreThe function of a TVS (Transient Voltage Suppressor) is to protect electronic circuits from damage caused by transient overvoltages (such as lightning strikes and electrostatic discharge). It ensures circuit safety by rapidly clamping and diverting surge energy. In TVS protection circuit desig...
Read MoreThe core challenge in marine surveying lies in accurately determining the position, attitude, and motion state of the survey platform in open ocean environments where stable external references are lacking, thereby providing a stable spatial reference for detection equipment such as sonar. T...
Read MoreOn the vast North China Plain, a large agricultural drone with a wingspan of over three meters glides steadily across wheat fields at an altitude of five meters. Unlike traditional spraying operations, this drone maintains exceptional stability while navigating undulating field ridges and fluctuatin...
Read MoreWhen designing the clock circuit diagram for an MCU, if an active crystal oscillator is used as the clock source, a resistor of several tens of ohms is usually added to its output. This resistor primarily serves the following purposes: 1. Impedance Matching When the output impedance of the a...
Read MoreIn the era of rapid advancement in drone technology, whether for high-definition aerial surveying and mapping, precision agricultural plant protection, or emergency supply delivery and complex environmental monitoring, drones have evolved from simple remote-controlled toys into highly intellig...
Read MoreWe know that to improve the anti-interference capability of communication systems, RS485, CAN bus, USB, and Ethernet interfaces all use differential signal transmission. Differential transmission is a signal transmission technique that differs from the traditional single-signal-line approach. Differ...
Read MoreAt a pivotal stage in the global advancement of unmanned systems toward intelligence, swarm capabilities, and high precision, the performance of core sensors has become a critical bottleneck limiting system capability enhancement. Recently, Micro-Magic, a leading designer and manufacturer of inerti...
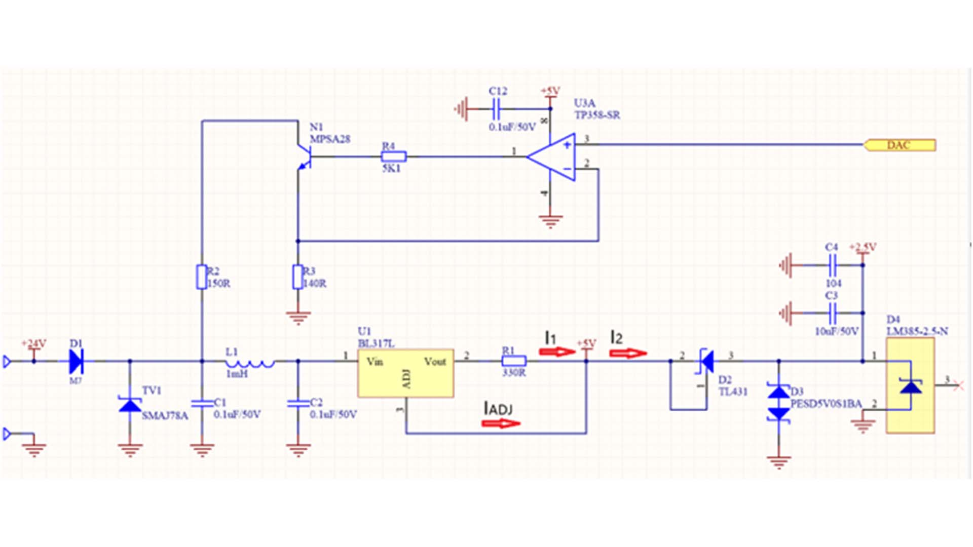
Read MoreIn industrial settings, to save on cabling costs, a 4-20mA two-wire system is commonly used. This system uses two wires to simultaneously power the field sensor/transmitter and transmit the analog signal. We know that the sensor/transmitter circuit requires a certain amount of current to operate; th...
Read MoreA zero-ohm resistor, also known as a jumper resistor, is a special-purpose resistor. A zero-ohm resistor does not actually have zero resistance; it is a resistor with a very small resistance value. Because it has a resistance value, it has the same tolerance and accuracy specifications as regular su...
Read MoreCompared with traditional accelerometers, quartz flexible accelerometers have higher accuracy and reliability. Its high precision can be reflected in the accuracy of data, while its reliability can be reflected in the stability and lifespan of equipment operation. In addition, due to the insensitivi...
Read MoreRecently, MEMS technology supplier Micro-Magic Inc. launched its U4930 series high-precision MEMS inertial measurement module (IMU). This product quickly attracted the attention of integrators in the fields of industrial drones, high-precision navigation, autonomous driving, and mobile surveying, t...
Read More
Xml Privacy Policy Blog Sitemap
copyright @ Micro-Magic Inc All Rights Reserved.
Network Supported